最新資訊
大理未成年新冠疫苗接種(年齡+流程+地址)
時間:2021-07-22 10:53 來源: 微信公眾號:yn2553 QQ公眾號:800061629
大理未成年人新冠疫苗接種指南
一、接種年齡:
15-17歲、12-14歲
二、接種時間安排:
從7月20日到7月26日將為15-17歲人群集中接種,7月底全面完成;
8月1日起將為12-14歲人群接種。
三、接種程序:
請各位適齡居民按照學校和社區(qū)的統(tǒng)一安排,盡快到各地指定的接種點進行接種,同時通過“云南健康碼”進行預約,最大程度減少等候時間。接種時請監(jiān)護人陪同前往,并攜帶好接種對象的身份證或戶口本。接種前家長(監(jiān)護人)需閱讀和簽訂同意書。
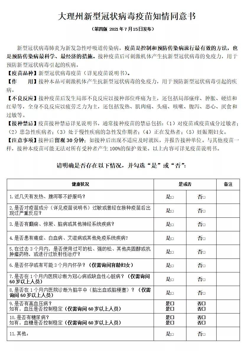
四、大理新冠疫苗之情同意書


更多新的招聘、考試信息
關(guān)注微信公眾號:yn2553
或長按二維碼關(guān)注
上一篇上一篇:昆明官渡區(qū)未成年人新冠疫苗在哪接種?(附時間+年齡+接種點)
下一篇下一篇:云南省昆明市新型冠狀病毒疫苗知情同意書(未成年人)





></a>
</span>
</div>
<span style=)